pp电子官方网站
通知公告
您的当前位置: 首页通知公告 ≡ 正文
通知公告

pp电子官方网站2020年接收推荐免试研究生复试安排

编辑:时间:2019/09/19点击数:

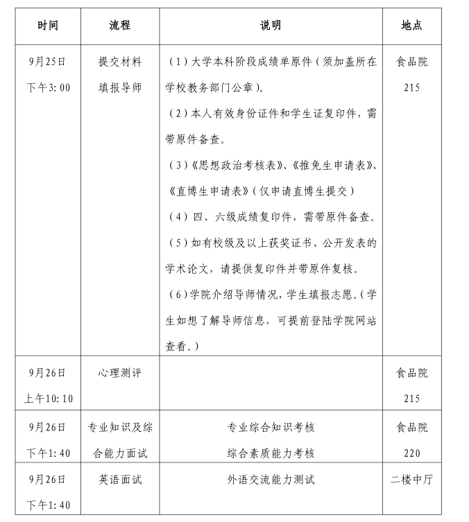
 根据《pp电子官方网站2020年招收推荐免试攻读硕士学位研究生工作办法》,报考我院且初审通过的同学请于925-26日参加我院的复试。具体安排如下:

附件:pp电子官方网站2020年接收推荐免试研究生复试安排相关文件/1.rar


Copyright © 2014 pp电子(中国大陆)官方网站 All Rights Reserved
地址:江苏省南京市江北新区滨江大道666号pp电子官方网站滨江校区pp电子官方网站
电话:025-84395618  邮编:211800